Description
This item is a DIY kit providing all elements you need to build your very own fully fledged OctoTester V2.
Version 2 now includes auto-mode and a bigger display.
Check out this video that explains what auto-mode is and why it is so useful 🙂
Inside you will find:
- Pre-programmed microprocessor (running version 2 Firmware)
- PCB Board
- Components
- 2.4″ LCD Display
- 3D Printed Case (Unless Otherwise Requested*)
- Sockets
- Probes
- MicroUSB lead
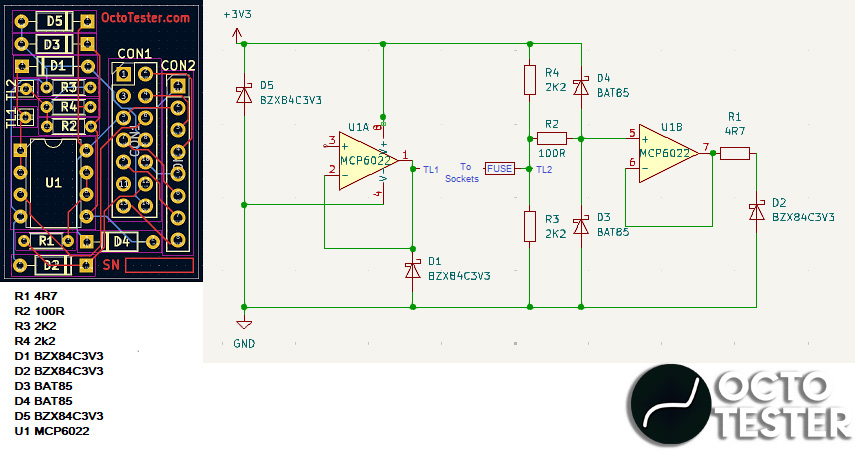
- Circuit Diagram
Assembly is straight forward, but if you are stuck, you can follow along with us on this video here.
**Disclaimer; this tester should NOT be used on energised components because it will most likely lead to a damaged circuit board in which we do not offer refunds.**
* If you would like to 3D print your own case, please email: igor@octotester.sytes.net to get the STL file emailed.







Reviews
There are no reviews yet.